Here we outline common user flows when using the Sendcloud APIs. For an explanation of the terms used, visit the Glossary.Documentation Index
Fetch the complete documentation index at: https://sendcloud.dev/llms.txt
Use this file to discover all available pages before exploring further.
API v3 user flows
Standard shipment creation flow (Shipments API v3)

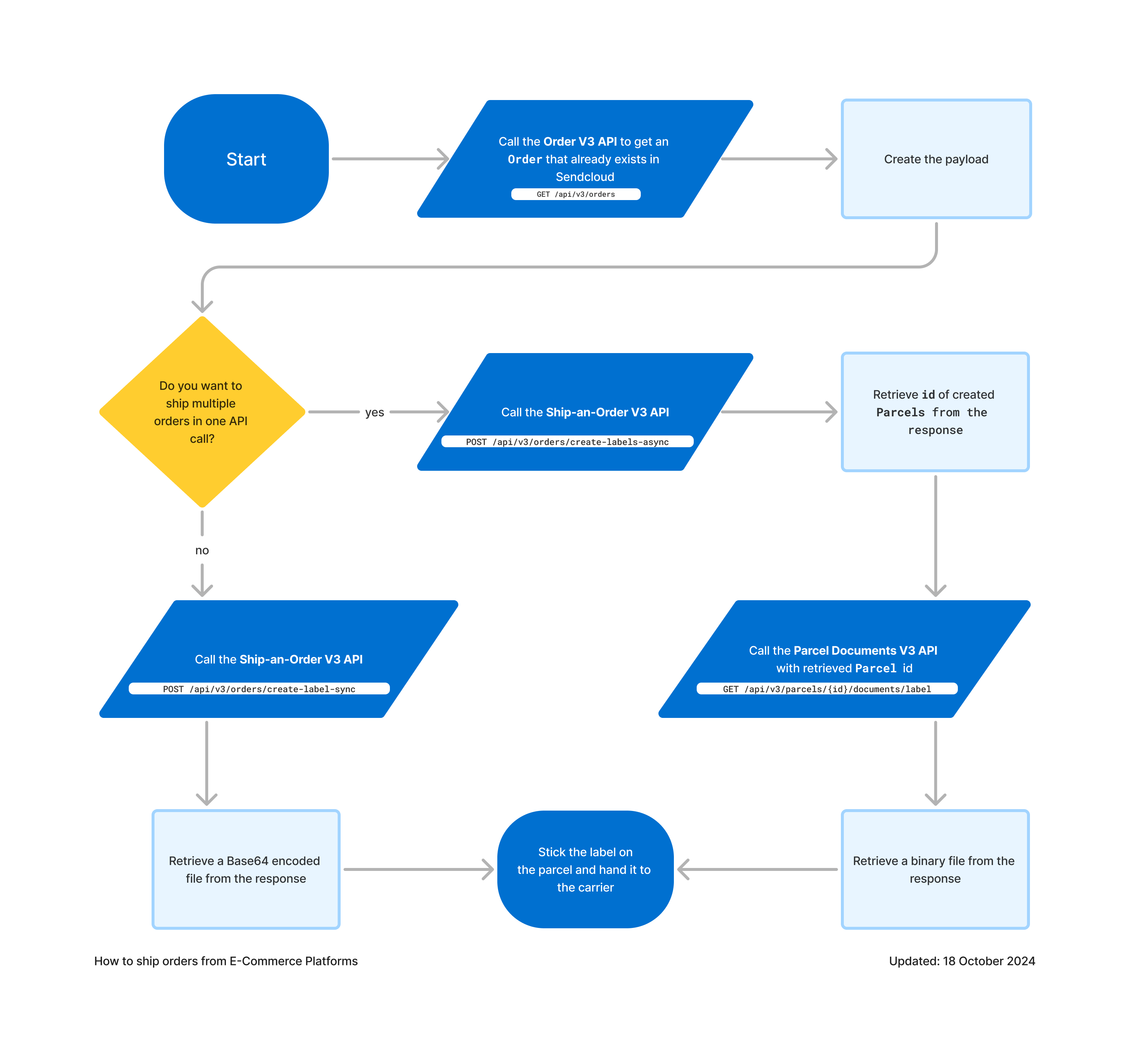
Shipping orders from E-commerce platforms

Shipping a parcel as a white-label product in the marketplace

Announcing a multicollo parcel

Setting up event subscriptions
To start receiving real-time parcel event notifications via the Event Subscriptions API (BETA):- Create a connection — define where events should be delivered (e.g. a webhook URL or Klaviyo integration) using the Create a connection endpoint.
- Create a subscription — specify which events to listen for and link them to your connection using the Create a subscription endpoint.
- Test your setup — verify that events are delivered correctly by using the Test event delivery (
/broadcast/test/{subscription_id}) endpoint.
API v2 user flows
Shipping a parcel to an address

Shipping to a service point

Shipping a parcel using shipping rules

Setting up tracking
